Untuk mendemodulasi sinyal FM Dibutuhkan rangkaian yang tegangan output berubah secara linear sesuai dengan perbuhan frekuensi
Beberapa jenis rangkaian pendemodulasi FM di antaranya adalah
•Slope
FM detector
•Foster-Seeley
FM detector
•Ratio
detector
•PLL,
Phase locked loop FM demodulator
•Quadrature
FM demodulator
•Coincidence
FM demodulator
Slope FM Detector
Sebuah tank circuit yang di tune sedikit di atas atau di bawah frekuensi pembawa fm
Sinyal fm dimasukan ke dalam tank circuit
Jika sinyal fm mendekati frekuensi resonansi tank circuit maka amplitudo ouput tank circuit bertambah demikian pula sebaliknya
Variasi frekuensi fm sebanding dengan variasi amplitudo tank circuit out

Selanjutnya dilewatkan pada rangkaian envelope/AM detector
Kekurangan slope detector; Semua variasi amplitudo pada RF akan melewati tank circuit dan terdeteksi.
Dapat dikurangi dengan menambahkan rangkaian RF amplitudo limiter
Fooster Seley FM detector
Disebut juga phase shift discriminator
Menggunakan double tuned transformer
Fm signal diubah jadi variasi amplitudo
Variasi amplitudo lalu disearahkan dan difilter
Variasi tegangan output baik pada amplitudo dan polaritas sebanding dengan variasi frekuensi input
Kurva karakteristik discriminator diperlihatkan pada gambar di atas
•Ep
= RF input signal
•Reaktansi
C8 kecil pada input frek
•RFC
L3 efektif paralel dengan tank circuit primer
•Ep
akan timbul juga di L3
•Pada
saat input frek = center frek ® tank resistif
•Tegangan
dan arus sefasa disimbolkan Is dan Ep
•Karena
sekunder T1 center tap maka e1 dan e2 sama amplitudonya namun beda phase 1800
•Tegangan
pada CR1 adalah penjumlahan vector ep dan e1 = e3
•Tegangan
pada CR2 adalah penjumlahan vector ep dan e2 = e4
•Tegangan
pada R3 dan R4 Amplitudo sama phase kebalikan
•Total
tegangan AF output = 0
Operation fin > f Resonansi
•Reaktansi
kapasif turun reaktansi induktif naik
•Phase
arus sekunder tertinggal/lag dari primer
•E1
dan e2 tetap beda phase 1800
•Lag
pada arus sekunder ® vektor berputar searah jarum jam
•Phase
e1 mendekat ke ep sedangkan e2 menjauh
•Vektor
sum e2 & ep < e1 & ep
•Dioda
CR1 konduksi lebih banyak dari CR2
•Tegangan
jatuh di R3 lebih besar dari R4
•Tegangan
output menjadi positif
Operation fin < f Resonansi
•Reaktansi
kapasif naik reaktansi induktif turun
•Phase
arus sekunder mendahului/lead dari primer
•E1
dan e2 tetap beda phase 1800
•Lead
pada arus sekunder ® vektor berputar berlawanan arah
jarum jam
•Phase
e2 mendekat ke ep sedangkan e1 menjauh
•Vektor
sum e1 & ep < e2 & ep
•Dioda
CR2 konduksi lebih banyak dari CR1
•Tegangan
jatuh di R4 lebih besar dari R3
•Tegangan
output menjadi negatif
Kekurangan fooster seeley discriminator
•Jika
ada sinyal AM lemah (lebih kecil dari limiter) tetap akan terdeteksi pada
output
•Diperbaiki
pada ratio discriminator
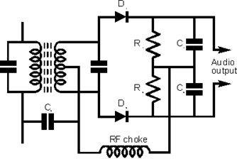
Ratio FM Detector
•Doble
tuned L primer & C1 dan L sekunder & C2 at center frek
•L3
mengurangi efek beban pada L trafo primer dan sekunder
•CR1
CR2 penyearah sinyal dari secondary tank
•R1
R2 C5 set operating level detector
•R3
membatasi arus dioda dan menghaluskan DC
•RL
load, R5 C6 C7 filter, C8 coupling
•Prinsip
kerja sama dengan phase sift discriminator
•C5
diisi dari hasil penjumlahan R1 & R2
•Nilai
time constan C5 membuang semua noise impulse
•Sinyal
AM input tidak terdeteksi
PLL fm detector
Tiga buah rangkaian detector sebelumnya menggunakan rangkaian discreete
Transformer dan inductor sulit dibuat dan mahal
Digunakan IC
PLL FM detector
•Terdiri dari Phase comparator, VCO
dan LPF
•VCO ditala pada centre freq dan
selalu mentrack frekuensi fm input
•Phase comparator membandingkan
frekuensi fm input dengan frekuensi VCO
•Jika frek fm input berubah maka
phase comparator mendeteksi perbedaan frekuensi fm input dengan VCO
•Tegangan dc phase comparator output
ikut berubah
•Variasi frekuensi fm input ® variasi amplitudo output.
•FM
detector jenis lain untuk PR, silahkan dicari referensi
•Saat
ini banyak sekali literaur tentang berbagai hal dimuat di Internet
•Cari
dan pelajari untuk tambahan wawasan
•Gunakan
waktu dan internet dengan bijak
•Proaktif
untuk mengerti hal yang belum dipahami
•Selamat
berkarya








Tidak ada komentar:
Posting Komentar